• 首页
  • 关于我们
    企业简介 总经理致辞 企业文化 组织架构 企业荣誉 公司视频
  • 聚焦建工
    公司要闻 通知公告 招标公告 招标公示 供应商库
  • 产业领域
    建筑工程 装配式建筑 生态城镇建设 房地产开发
  • 党群工作
    建工党建 建工工会 建工青年
  • 联系我们
聚焦建工

Focusing

  • 公司要闻>
  • 通知公告>
  • 招标公告>
  • 招标公示>
  • 供应商库>
最新资讯MORE+
四川轻化工大学东部校区教师公寓建设项目…
自贡市川西南矿区老旧厂区配套基础设施改…
自贡市川西南矿区老旧厂区配套基础设施改…
关于嘉盛1#楼4、5层装饰装修工程室内装修…
嘉盛1#4、5层装饰装修工程-室内装修库内…

招标公告您的位置:首页 > 聚焦建工 > 招标公告

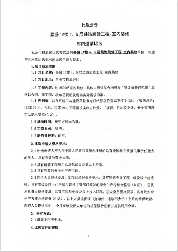
嘉盛1#4、5层装饰装修工程-室内装修库内邀请比选比选公告

发布时间:2026-01-16阅读数:

报名申请表请点击下载/uploadfiles/2026/0116/17361151/file/20260116173829_2205.docx:

上一条:关于嘉盛1#楼4、5层装饰装修工程室内装修暂停比选公告 下一条:城投富台家园项目二期-柴油发电机组采购(第三次)…
相关文章
四川轻化工大学东部校区教师公寓建设项目(一期)1#、2#楼-砖采购比选公告2026-02-06
自贡市川西南矿区老旧厂区配套基础设施改造项目(一期)-消防工程项目库内邀请比选公告2026-01-21
关于嘉盛1#楼4、5层装饰装修工程室内装修暂停比选公告2026-01-20
嘉盛1#4、5层装饰装修工程-室内装修库内邀请比选比选公告2026-01-16
城投富台家园项目二期-柴油发电机组采购(第三次)比选公告2025-12-12
地址:四川省自贡市西山路片区棚户区改造工程安置房一标段9#房2楼 联系电话:0813-2618022 监督举报电话:0813-2609281
版权所有:Copyright © 2018-2019 自贡建工建设工程有限公司   版权所有   备案号: 蜀ICP备18027427号-1